Informationen zum Ligaspielbetrieb
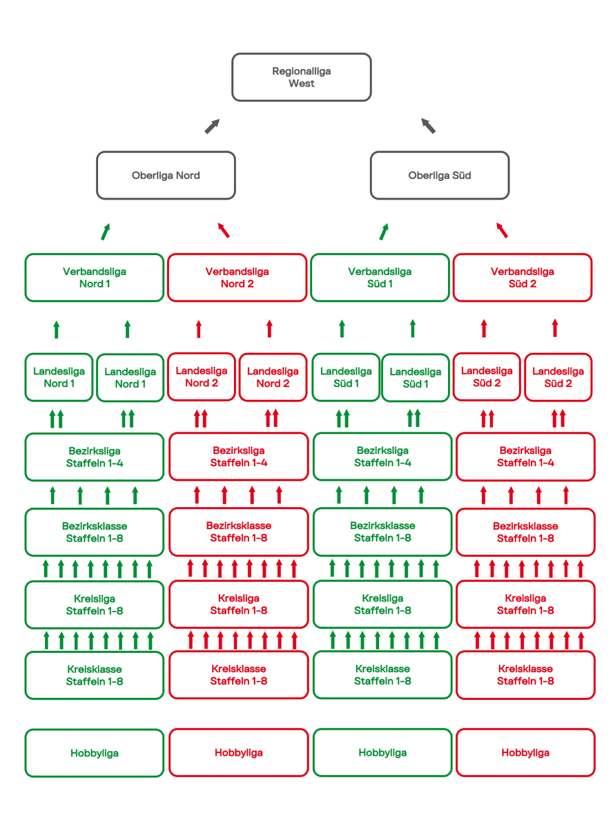
Im Altersklassenbereich O19 nehmen unsere Ligen jährlich kurz nach den Sommerferien mit den Meisterschaftsspielen ihren Spielbetrieb auf. Die Saison beinhaltet 14 Spieltage (Hin- und Rückrunde) in den verschiedenen Staffeln von der Regionalliga bis hinunter in die Kreisklassen. Am Ende stehen Meister fest, Auf- und Absteiger sind ermittelt.
Auch die Hobbyspieler sind mittlerweile in einer eigenen Liga organisiert. Sie spielen nach einem eigenen Terminplan und abgewandelten Ligaregeln.
Der Altersklassenbereich U19 ist ebenfalls im Ligabetrieb engagiert. Die Spielklasseneinteilung unterscheidet sich vom O19-Spielbetrieb vor allem dadurch, dass es zwar Meister, aber keinen Auf- und Abstieg gibt. In jedem Jahr sind alle Mannschaften neu zu melden. Dabei sind alle Spielklassen meldeoffen.



